프론트엔드 개발자 로드맵을 개인적으로 저장해두면 좋을 것 같아서 여기 저기 찾아보다가 roadmap.sh 이라는 사이트에 괜찮은 퀄리티의 로드맵과 관련 자료들이 있는 걸 알게 되었다.
아래 사이트를 찾아보면 다양한 분야의 로드맵이 잘 정리되어있다.
Developer Roadmaps
Step by step guides and paths to learn different tools or technologies
roadmap.sh

뿐만 아니라 각 과정에 맞는 프로젝트들도 잘 정리되어있어서 독학할 때 활용하기 상당히 좋을 것 같다.
https://roadmap.sh/frontend/projects
Frontend Projects
Seeking frontend projects to enhance your skills? Explore our top 20 project ideas, from simple apps to complex systems. Start building today!
roadmap.sh

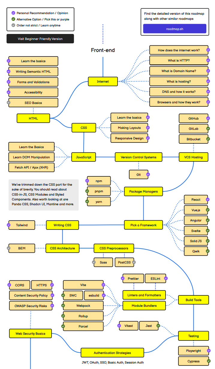
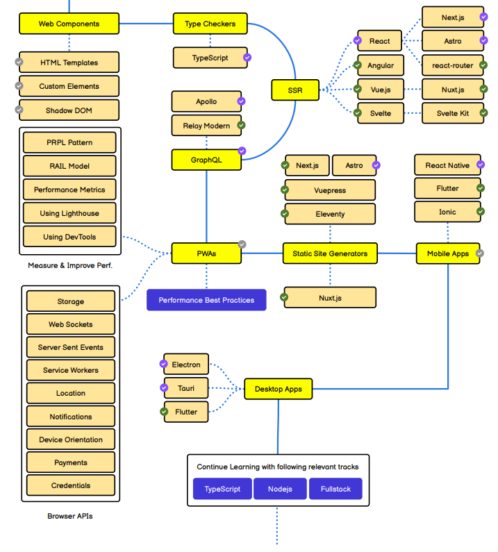
마지막으로 아래는 2025년도 프론트엔드 개발자 로드맵이다
Frontend Developer Roadmap: What is Frontend Development?
Learn what Frontend Development is, what frontend developers do and how to become a modern frontend developer using our community-driven roadmap.
roadmap.sh


반응형
'웹 (Web) > 프런트엔드' 카테고리의 다른 글
| Vanilla Javascript 기초 총정리 (0) | 2026.01.19 |
|---|---|
| React를 위한 JavaScript 기초 훑어보기 (2/2) (1) | 2026.01.09 |
| React를 위한 JavaScript 기초 훑어보기 (1/2) (0) | 2026.01.06 |
| 주요 html 엔티티 정리 (1) | 2026.01.06 |
| 웹 개발자 준비 01 - html,css 기초 정리 (0) | 2025.12.31 |